Анализ решения компании SAP по трансфертному ценообразованию. Часть I
В статье приведен анализ решения компании SAP по трансфертному ценообразованию в части формирования уведомления в налоговые органы о контролируемых сделках (далее уведомление). Описываются настройки системы SAP ERP и реализованные в ней алгоритмы обработки документов для заполнения полей уведомления. Рассматриваются предпосылки внедрения анализируемого решения, а также сквозной бизнес-процесс трансфертного ценообразования. Статья предназначена для функциональных консультантов SAP по логистике и налоговому учету.
Введение
Вступивший в силу 01.01.2012 г. федеральный закон №227-ФЗ «О внесении изменений в отдельные законодательные акты Российской Федерации в связи с совершенствованием принципов определения цен для целей налогообложения» от 18.07.2011 г. обязывает налогоплательщиков уведомлять налоговые органы о внешних и внутренних сделках компании с указанием цен и методов назначения цен сделок. В процессе подготовки уведомления необходимо: сформировать перечень взаимозависимых с компанией (налогоплательщиком) организаций; составить список сделок, информация о которых подлежит включению в уведомление; указать для каждой сделки метод назначения цены и сформировать электронный/бумажный документ уведомления [1].
1. Принципы трансфертного ценообразования
Согласно руководству «Organization for economic cooperation and development: Transfer pricing guidelines for multinational enterprises and tax administrations» по трансфертному ценообразованию (далее ТЦО) термин трансфертная цена определяет цену по сделке, в которой одна сторона получает прибыть большую, чем «обычная» [2]. Федеральный закон №227-ФЗ (далее законодательство ТЦО) позволяет выявить трансфертные цены сделок для корректировки расчёта налоговой базы и обеспечения полноты исчисления и уплаты налогов организацией. Для определения сделок, попадающих под законодательство ТЦО, в нём определены термины взаимозависимых организаций и контролируемых сделок.
1.1. Взаимозависимые организации
Организации являются взаимозависимыми для целей налогообложения, если отношения между ними оказывают влияние на условия и результаты сделок, а так же экономическую эффективность предприятий. Взаимозависимыми признаются организации, если
- доля прямого или косвенного участия организации превышает величину 0.25;
- организация участвует в управлении или контроле другой организации;
- существует должностная подчиненность организаций.
Полный перечень признаков взаимозависимости организаций представлен в [1]. Пример определения долей прямого и косвенного участия организации A в организации F приведен на Рис.1.1.

Рис.1.1. Пример расчета долей прямого и косвенного участия организации A в организации F
1.2. Контролируемые сделки
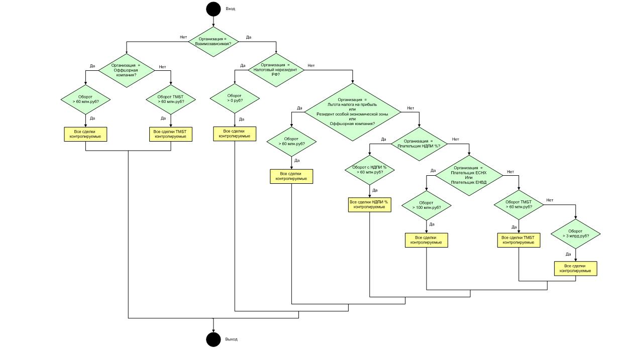
Выбор сделок, попадающих под законодательство ТЦО (далее контролируемые сделки), выполняется в разрезе взаимозависимых с налогоплательщиком организаций. В отдельных случаях контролируемыми являются также сделки с организациями, не удовлетворяющими критериям взаимозависимости. Блок-схема алгоритма выявления контролируемых сделок приведена на Рис.1.2.

Рис.1.2. Блок-схема алгоритма определения контролируемых сделок
Выявление контролируемых сделок ведется путем подсчета оборота товарно-материальных ценностей (далее ТМЦ), работ и услуг (далее РиУ), определяющегося суммой доходов (цен) по всем сделкам, между организациями за календарный год. Особые случаи определения контролируемых сделок предусмотрены для сделок с организациями:
- плательщиками налога на добычу полезных ископаемых с фиксированной процентной ставкой (далее НДПИ %);
- применяющими систему налогообложения для сельскохозяйственных товаропроизводителей (далее ЕСНХ);
- плательщиками налога на вмененный доход (далее ЕНВД);
- налоговыми нерезидентами РФ;
- имеющими льготы налога на прибыль;
- резидентами особых экономических зон;
- оффшорными компаниями.
К контролируемым сделкам относятся и сделки с товарами мировой биржевой торговли (далее ТМБТ) номенклатурных групп:
- нефть и товары, выработанные из нефти;
- черные металлы;
- цветные металлы;
- минеральные удобрения;
- драгоценные металлы и драгоценные камни.
Цена ТМЦ и РиУ в совершаемой сделке должна попадать в интервал рыночных цен, определяемый сопоставлением с прочими сделками при эквивалентных условиях проведения и использованием методов функционального анализа [1]:
- метод сопоставимых рыночных цен;
- метод цены последующей реализации;
- затратный метод и другие.
Подготовленный список контролируемых сделок с указанием методов назначения цен сделок в бумажной или электронной форме (уведомление о контролируемых сделках) отправляется в налоговые органы.
1.3. Уведомление о контролируемых сделках
Уведомление о контролируемых сделках анализируется сотрудниками налоговой инспекции. Проверяется вхождение фактической цены сделки в допустимый интервал цен согласно указанному методу назначения цены соответствующей сделки. В случае, если цена сделки не признается допустимой (рыночной), налогоплательщик может в судебном порядке доказать обратное, либо скорректировать налоговую базу и доплатить налоговую разницу.
2. Автоматизация процесса трансфертного ценообразования
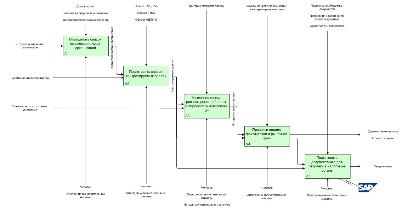
Бизнес-процесс ТЦО с входящими и исходящими данными, наложенными ограничениями и используемыми ресурсами каждой операции приведен на Рис.3.1 в формате Integrated DEFinition (IDEF0). Перечень операций включает
- определение взаимозависимых организаций;
- подготовка перечня контролируемых сделок;
- выбор метода назначения цены сделки;
- анализ фактических цен сделок и рыночных цен;
- подготовка и отправка документации о контролируемых сделках.
Отражение операций хозяйственной деятельности предприятия в корпоративной информационной системе (далее КИС) [3] позволяет автоматизировать бизнес-процесс ТЦО. Так определение взаимозависимых с налогоплательщиком организаций может выполняться на основе анализа признаков (подраздел 1.1 «Взаимозависимые организации»), анализ цен – путем контроля вхождения фактической цены сделки в интервал рыночных цен (подраздел 1.2 «Контролируемые сделки»), программы печати документов и генерации электронных копий позволяют подготовить уведомление (подраздел 1.3 «Уведомление о контролируемых сделках»).
К наиболее трудоемким операциям относят подготовку списка контролируемых сделок и выбор метода назначения цен сделок, требующих обработку всевозможных сделок за календарный год. Более того, при анализе цен сравниваются коммерческие и финансовые условия проведения сделок, данные о которых могут отсутствовать в КИС.
3. Обзор решения SAP по трансфертному ценообразованию
Решение компании SAP по ТЦО касается формирования списка сделок для подготовки уведомления (Рис.3.1). Операции выявления контролируемых сделок и анализа фактических и интервала допустимых (рыночных) цен предполагается автоматизировать отдельным Решением во втором полугодии 2013 г. [4]
3.1. Термины и определения
Обзор Решения требует уточнения терминов законодательства ТЦО с точки зрения технической реализации в SAP ERP. Так, организация, взаимодействующая с налогоплательщиком, определяется основной записью кредитора (далее ОЗК) или дебитора (далее ОЗД), в зависимости от процесса закупки или сбыта соответственно. ТМЦ и РиУ задаются основными записями материалов (далее ОЗМ) и работ и услуг (далее ОЗРиУ). В частном случае РиУ могут определяться ОЗМ.

Рис.3.1. Типовой бизнес-процесс ТЦО
Для отражения договоров с организацией по снабжению или продаже ТМЦ и РиУ в системе регистрируются заказы на закупку (далее ЗЗ) или заказы на продажу (далее ЗП), содержащие данные ОЗК или ОЗД соответственно, а также перечень ОЗМ и/или ОЗРиУ с указанием стоимости. Тогда сделка соответствует одной/нескольким позициям ЗЗ или ЗП с одинаковыми данными ОЗР/ОЗРиУ и цены.
Бухгалтерские проводки по кредиторской/дебиторской задолженности выполняются со ссылкой на ЗЗ/ЗП. Тогда оборот ТМЦ и РиУ определяется суммированием цен всех сделок организации по закупке и сбыту за календарный год. Введенные термины позволяют применить алгоритм определения контролируемых сделок (Рис.1.2) к данным, хранящимся в системе SAP.
3.2. Предпосылки использования Решения
Предпосылками использования предлагаемого функционала ТЦО являются ранее анонсированные решения компании SAP по корректировочным счетам-фактурам и учету договоров. Рассмотрим данные предпосылки подробнее.
Решение по корректировочным счетам-фактурам касается обработки входящих и исходящих счетов-фактур модулей закупок (Material Management, MM), сбыта (Sales and Distribution, SD) и финансовой бухгалтерии (Financial Accounting, FI) с возможностью корректировки фактурного количества и/или цены для надлежащего заполнения реестров входящих и исходящих счетов-фактур, а так же книг покупок и продаж [5].
Взаимосвязь закупочных счетов-фактур обеспечивается указанием номера бухгалтерского документа и года оригинального счета-фактуры в заголовке корректировочного счета (RBKP-BKTXT), введенное значение автоматически передается в заголовок создаваемого бухгалтерского документа (BKPF-BKTXT).
Связь сбытовых счетов-фактур с корректировочными фактурами осуществляется через поток документов сбыта. Процессы увеличения и уменьшения цены проданных ТМЦ и РиУ реализуются с помощью торговых документов типа запрос дебетования (VBAK-VBTYP=‘L’) и запрос кредитования (VBAK-VBTYP=‘K’) соответственно. Типы торговых документов заказ (‘C’) и возврат (‘H’) предназначены для увеличения и уменьшения отфактурированного количества. Формирование корректировочных счетов-фактур выполняется копированием из оригинальной фактуры с изменением суммы и количества (вводится значение разницы).
Формирование корректировочных счетов-фактур ручными проводками модуля FI осуществляется схожим с закупками образом. Независимо от модуля регистрации счета-фактуры определение документа корректировки выполняется с помощью данных настроечной таблицы J_3RFV_CORR_INV. Определение документа корректировочного счета-фактуры определяется по
- виду бухгалтерского документа (BKPF-BLART) для модуля FI;
- виду бухгалтерского документа и виду фактуры (VBRK-FKART) для модуля SD;
- виду бухгалтерского документа, типу истории заказа на закупку (EKBE- BEWTP), виду операции входящего счета фактуры для модуля MM;
В случае использования собственной разработки по корректировочным счетам-фактурам необходимо обеспечить заполнение указанных выше таблиц баз данных.
Решение по контрактному учету позволяет централизованно хранить данные по договорам модулей MM, SD, FI и использовать их при формировании оборотно-сальдовой ведомости, актов сверки, в программах автоматического выравнивания и др.[6] Бизнес-объекты SAP, релевантные договорному (контрактному) учету, включают:
- контракты и заказы на закупку;
- контракты и заказы сбыта;
- карточки системы управления документами (СУД).
Данные договоров хранятся в таблице J_3RFCNT. Компания SAP анонсирует: заполнение вышеуказанной таблицы информацией о договорах будет производиться автоматически при создании бухгалтерских проводок или использованием специальной программы в фоновом режиме. Таблица J_3RFCNT связывает данные договоров различных модулей КИС SAP с бухгалтерскими документами кредиторской/дебиторской задолженности через поле «Присвоение» (BKPF-ZUONR = J_3RFCNT-INTCNUM). Решение SAP по ТЦО требует заполнения таблицы договоров J_3RFCNT для корректного формирования данных полей уведомления.
3.3. Настройки системы для целей ТЦО
Реализация решения ТЦО подразумевает корректное заполнение таблиц, используемых для селекции сделок и заполнения полей уведомления (документа). Список таблиц для целей ТЦО представлен ниже (Табл.3.1). Выделяют таблицы справочников, содержащих перечень допустимых значений ввода заданных параметров; настроек, определяющих совокупность параметров и влияющих на результаты работы программы; и таблицы транзакционных данных.
Таблица 3.1. Ракурсы таблиц данных для целей ТЦО
|
№ |
Ракурс |
Описание |
|---|---|---|
|
1 |
J_3RF_TP_COCATV |
Справочник категорий компаний |
|
2 |
J_3RF_TP_LIQCTV |
Справочник кодов ликвидации |
|
3 |
J_3RF_TP_CC_PROV |
Настройка балансовой единицы, ИНН, КПП и др. |
|
4 |
J_3RF_TP_DOCTYPV |
Настройка видов бухгалтерских документов |
|
5 |
J_3RF_TP_VC_SEL_CRIT |
Настройка групп ТМЦ и РиУ |
|
6 |
J_3RF_TP_TRANPCV |
Справочник кодов участников операции |
|
7 |
J_3RF_TP_STATUSV |
Справочник статусов сторон сделок |
|
8 |
J_3RF_TP_TRANSTV |
Справочник видов операций |
|
9 |
J_3RF_TP_PMV |
Справочник методов расчета цен |
|
10 |
J_3RF_TP_PSV |
Справочник источников цен |
|
11 |
J_3RF_TP_GROUPV |
Настройка групп выбора цен |
|
12 |
J_3RF_TPV |
Настройка выбора сделок |
|
13 |
J_3RF_TP_MAT_OCV |
Справочник ОКП для ТМЦ |
|
14 |
J_3RFCNT |
Данные договоров |
|
15 |
J_3RFV_CORR_INV |
Настройка корректировочных счетов-фактур |
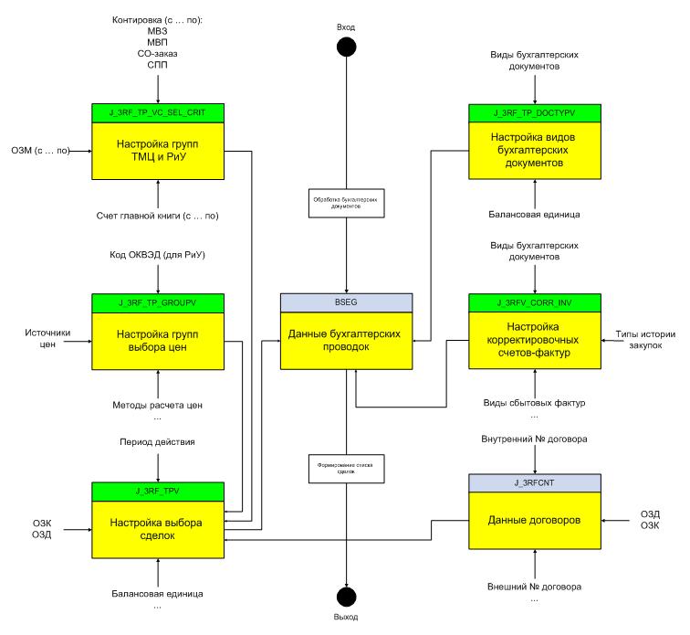
Наиболее критичными являются настройки ракурсов J_3RF_TP_GROUPV, J_3RF_TP_VC_SEL_CRIT и J_3RF_TPV. Первый ракурс позволяет ввести группы выбора цен, источники определения цен и др. (методы функционального анализа подраздел 1.3). Пусть, например, для ТМЦ цена была определена методом сопоставимости рыночных цен, источником информации служили данные из сети интернет; затратный метод использовался при определении цены РиУ с иным источником информации. В данном случае, в системе следует создать две групп цен, например ‘Z_PG_BAL_G’ и ‘Z_PG_BAL_S’ для ТМЦ и РиУ соответственно.
Кластер ракурсов J_3RF_TP_VC_SEL_CRIT определяет группы выборок ТМЦ и РиУ по таким аналитическим признакам как счет главной книги (ГК), места возникновения затрат (МВЗ) и прибыли (МВП), контроллинговый заказ, элемент структурного плана проекта (СПП) и номенклатурный номер ОЗМ. Можно указать как одно значение аналитики, так и диапазон значений, например, ОЗМ с номера ‘411000000000000’ по ‘411999999999999’для создаваемой группы ‘Z_GR_BAL_G’. Указание номера ОЗРиУ в ракурсе не предусмотрено, предлагается использовать счета ГК (например, ‘31000000’) и/или контировки для ведения создаваемой группы выбора цен РиУ ‘Z_GR_BAL_SP2’.
Присвоение методов выбора цен номенклатурным номерам ТМЦ и РиУ выполняется в ракурсе J_3RF_TPV. Ракурс позволяет назначить группу выбора цен, определенную в J_3RF_TP_GROUPV, группе ТМЦ и РиУ из кластера ракурса J_3RF_TP_VC_SEL_CRIT в разрезе данных ОЗК/ОЗД. Следуя приведенным выше примерам, группам цен ‘Z_PG_BAL_G’ и ‘Z_PG_BAL_S’ будут назначены группы ТМЦ и РиУ ‘Z_GR_BAL_G’ и ‘Z_GR_BAL_SP2’ соответственно.
Таким образом, метод сопоставимых рыночных цен с источником информации из сети интернет присвоен ТМЦ (с ‘411000000000000’ по ‘411999999999999’), цена РиУ (со счетом ГК ‘31000000’) эквивалентен затратному методу. Обобщая вышесказанное, определение групп ТМЦ и РиУ зависит от числа используемых методов назначения цен сделок. Кроме того, недопустимо пересечение аналитик в группах ТМЦ и РиУ, приводящее к неоднозначности определения группы выбора цен и некорректному заполнению полей уведомления. Взаимосвязь ракурсов таблиц схематически приведена на Рис.3.2.

Рис.3.2. Взаимосвязь таблиц при выборке сделок по бухгалтерским документам
3.4. Алгоритм выбора сделок
Выбор сделок выполняется программой J_3RF_TRANSFER_PRICING. Источниками данных по сделкам служат позиции бухгалтерских документов (Рис.3.2). Общий алгоритм выбора сделок системы SAP ERP приведен в Алг.3.1.
Алгоритм 3.1. Селекция сделок
Входные данные: селекционный экран программы J_3RF_TRANSFER_PRICING
3.1.1. Выбрать данные таблицы «Настройка видов бухгалтерских документов» (Табл.3.3)
Выбрать данные видов бухгалтерских документов, релевантных ТЦО, при условии J_3RF_TP_DOCTYPV-BUKRS=«Балансовая единица» селекционного экрана
Выбраны данные в массив J_3RF_TP_DOCTYPV
Таблица 3.3. Ракурс J_3RF_TP_DOCTYPV «Настройка видов бухгалтерских документов»
|
Поле |
Описание |
|---|---|
|
J_3RF_TP_DOCTYPV-BUKRS |
Балансовая единица |
|
J_3RF_TP_DOCTYPV-BLART |
Вид бухгалтерского документа |
3.1.2. Выбрать данные таблицы «Настройка выбора сделок» (Табл.3.4)
Выбрать данные сделок при условии
J_3RF_TPV-BUKRS=J_3RF_TP_DOCTYPV-BUKRS
J_3RF_TPV-DATE_FROM/DATE_TO=«Год» селекционного экрана
Выбраны данные в массив J_3RF_TPV
Таблица 3.4. Ракурс J_3RF_TPV «Настройка выбора сделок»
|
Поле |
Описание |
|---|---|
|
J_3RF_TPV-BUKRS |
Балансовая единица |
|
J_3RF_TPV-KUNNR |
ОЗД |
|
J_3RF_TPV-LIFNR |
ОЗК |
|
J_3RF_TP_SCRMATV-MATNR_LOW/MATNR_HIGH |
ОЗМ |
|
J_3RF_TP_SCRV-HKONT_LOW/HKONT_HIGH |
Счет ГК |
|
J_3RF_TP_SCRV-KOSTL_LOW/KOSTL_HIGH |
МВЗ |
|
J_3RF_TP_SCRV-PRCTR_LOW/PRCTR_HIGH |
МВП |
|
J_3RF_TP_SCRV-PROJK_LOW/PROJK_HIGH |
СПП |
|
J_3RF_TP_SCRV-AUFNR_LOW/AUFNR_HIGH |
Заказ |
|
J_3RFCNT-INTCNUM |
Номер договора |
|
J_3RF_TPV-DATE_FROM/DATE_TO |
Дата |
3.1.3. Выбрать данные таблицы «Данные бухгалтерских проводок»
Выбрать данные заголовка бухгалтерского документа при условии
BKPF-GJAHR=«Год» селекционного экрана
BKPF-BUKRS=J_3RF_TP_DOCTYPV-BUKRS
BKPF-BLART=J_3RF_TP_DOCTYPV-BLART
Выбраны данные в массив BKPF
Выбрать данные позиций бухгалтерского документа при условии
BSEG-GJAHR=BKPF-GJAHR
BSEG-BUKRS=BKPF-BUKRS
BSEG-BELNR=BKPF-BELNR
BSEG-LIFNR=J_3RF_TPV-LIFNR
BSEG-KUNNR=J_3RF_TPV-KUNNR
BSEG-MATNR=J_3RF_TP_SCRMATV-MATNR_LOW/MATNR_HIGH
BSEG-HKONT=J_3RF_TP_SCRV-HKONT_LOW/HKONT_HIGH
BSEG-KOSTL=J_3RF_TP_SCRV-KOSTL_LOW/KOSTL_HIGH
BSEG-PRCTR=J_3RF_TP_SCRV-PRCTR_LOW/PRCTR_HIGH
BSEG-PROJK=J_3RF_TP_SCRV-PROJK_LOW/PROJK_HIGH
BSEG-AUFNR=J_3RF_TP_SCRV-AUFNR_LOW/AUFNR_HIGH
BSEG-ZUONR=J_3RFCNT-INTCNUM
Выбраны данные в массив BSEG
Исключить из BSEG сторнированные документы и документы сторно
Агрегировать в BSEG данные корректировочных счетов-фактур
Выходные данные: BSEG
полями селекционного экрана программы являются данные Табл.3.4
возможны следующие случаи выбора данных
Если J_3RF_TPV-LIFNR<>‘’ и J_3RF_TPV-KUNNR<>‘’, то
Данные контрагентов ограничиваются условием
(BSEG-LIFNR=J_3RF_TPV-LIFNR
или
BSEG-KUNNR=J_3RF_TPV-KUNNR)
Если J_3RF_TPV-LIFNR<>‘’ и J_3RF_TPV-KUNNR=‘’, то
Данные контрагентов ограничиваются условием
(BSEG -LIFNR=J_3RF_TPV-LIFNR
BSEG -KUNNR=‘’)
Если J_3RF_TPV-LIFNR=‘’ и J_3RF_TPV-KUNNR<>‘’, то
Данные контрагентов ограничиваются условием
(BSEG -LIFNR=‘’
BSEG -KUNNR=J_3RF_TPV-KUNNR)
Если J_3RF_TPV-LIFNR=‘’ и J_3RF_TPV-KUNNR=‘’, то
Данные контрагентов не используются в выборке.
Согласно приведенному алгоритму, выборка сделок осуществляется при одновременном равенстве значений ТМЦ, счетов ГК и контировок, указанных в ракурсах J_3RF_TP_VC_SEL_CRIT и J_3RF_TPV и содержащихся в одноименных полях таблицы BSEG и BKPF. Алг.3.1 позволяет выбрать все сделки организации за календарный год, выявление контролируемых сделок среди найденных ведется согласно логике Рис.1.2 и дается на откуп пользователя.
3.5. Алгоритмы заполнения полей уведомления
Сделки, определенные позициями бухгалтерских документов (Алг.3.1) и попадающие под определение контролируемых (Рис.1.2), отражаются в документе уведомления. Описание полей уведомления и алгоритмов их заполнения приведено в Алг.3.2.
Алгоритм 3.2. Заполнение полей уведомления
Входные данные: BSEG (Алг.3.1)
Цикла по всем позициям BSEG
Выбрать данные организации раздела 1 при условии
J_3RF_TP_CC_PROV-BUKRS =BSEG-BUKRS
Выбрать записи J_3RF_TP_CC_PROV-tax_office,
J_3RF_TP_CC_PROV-COCAT, J_3RF_TP_CC_PROV-okato,
J_3RF_TP_CC_PROV-LIQC, J_3RF_TP_CC_PROV- REORG_INN,
J_3RF_TP_CC_PROV- REORG_KPP
Выбрать контактные данные раздела 1 при условии
T001-BUKRS=BSEG-BUKRS
Выбрать запись T001-ADRNR
ФМ ‘ADDR_GET_COMPLETE’
Входящие данные: T001-ADRNR
Исходящие данные: telnr_long, smtp_addr
Выбрать основания контроля сделки раздела 1A при условии
J_3RF_TP_GROUPV-TP_GROUP = «Код группы» селекционного экрана
Выбрать записи J_3RF_TP_GROUPV-TP_STATUS,
J_3RF_TP_GROUPV-REASON_121/124,
J_3RF_TP_GROUPV-REASON_131/135
Выбрать сведения сделки раздела 1A при условии
J_3RF_TPV-BUKRS= «БЕ» селекционного экрана
J_3RF_TPV-LIFNR= «Кредитор» селекционного экрана
J_3RF_TPV-KUNNR= «Дебитор» селекционного экрана
J_3RF_TPV-DATA_FROM= «Год» селекционного экрана
J_3RF_TPV-DATA_TO= «Год» селекционного экрана и др.
Выбрать запись J_3RF_TPV-GROUPING
Выбрать сведения сделки раздела 1A при условии
J_3RF_TP_GROUPV-TP_GROUP = «Код группы» селекционного экрана
Выбрать записи J_3RF_TP_GROUPV-TRANS_TYP,
J_3RF_TP_GROUPV-ТRANSPARTY_CODE,
J_3RF_TP_GROUPV-PICTIC,
J_3RF_TP_GROUPV-PICTIC_COMMENT,
J_3RF_TP_GROUPV-PRICE_SOURCE,
J_3RF_TP_GROUPV-PRICE_SOURCE_COMMENT,
J_3RF_TP_GROUPV-PRICING_METH,
J_3RF_TP_GROUPV-PRICING_METH_COMMENT,
J_3RF_TP_GROUPV-INFO_SOURCE_251/259,
J_3RF_TP_GROUPV-PARTIES_NUM_COMMENT,
J_3RF_TP_GROUPV-OKVED
Выбрать сведения предмета сделки раздела 1Б при условии
MAKT-MATNR=BSEG-MATNR
MAKT-SPRAS=‘RU’
Выбрать запись MAKT-MAKTX
Выбрать сведения предмета сделки раздела 1Б при условии
MARC-MATNR=BSEG-MATNR
MARC-WERKS=BSEG-WERKS
Выбрать записи MARC-STAWN, MARC-herkl
Выбрать сведения предмета сделки раздела 1Б при условии
J_3RF_TP_MAT_OCV-MATNR=BSEG-MATNR
Выбрать запись J_3RF_TP_MAT_OCV-OСP
Выбрать сведения предмета сделки раздела 1Б при условии
j_3rfcnt-BUKRS=BSEG-BUKRS
j_3rfcnt-BUKRS=BSEG-zuonr
Выбрать записи j_3rfcnt-extcnum, j_3rfcnt-cntdate
Выбрать сведения предмета сделки раздела 1Б при условии
EKKO-EBELN=bseg-ebeln
Выбрать запись EKKO-inco1
Выбрать сведения предмета сделки раздела 1Б при условии
vbrk-vBELN=bseg-vbeln
Выбрать запись vbrk-inco1
Выбрать сведения предмета сделки раздела 1Б при условии
T006A-msehi=BSEG-MEINS
T006A-SPRAS=‘RU’
Выбрать запись T006A-mseh6
Выбрать сведения участника сделки раздела 2 при условии
KNA1-KUNNR=BSEG-KUNNR
Выбрать запись KNA1-LAND1, KNA1-ADRNR,
KNA1-PSTLZ, KNA1-ORT01, KNA1-STRAS
Выбрать сведения участника сделки раздела 2 при условии
LFA1-LIFNR=BSEG-LIFNR
Выбрать записи LFA1-LAND1, LFA1-ADRNR,
LFA1-PSTLZ, LFA1-ORT01, LFA1-STRAS
Выбрать сведения участника сделки раздела 2 при условии
T005T-LAND1=KNA1-LAND1
Выбрать запись T005T-LANDX50
Выбрать сведения участника сделки раздела 2 при условии
T005T-LAND1=LFA1-LAND1
Выбрать запись T005T-LANDX50
Заполнить поля уведомления, представленные Табл.3.5
Окончание цикла по всем позициям BSEG
Выходные данные: заполненные поля уведомления.
Таблица 3.5. Описание и заполнение полей уведомления
|
№ |
Раздел / подраздел / поле |
№№ |
Алгоритм заполнения |
|---|---|---|---|
|
Раздел 1. Уведомление о контролируемых сделках |
|||
|
ИНН |
Выбрать при условии t001z-BUKRS=BSEG-BUKRS t001z-PARTY=‘SAPR01’ Выбрать запись t001z-paval «ИНН»=t001z-paval (Значение параметра) |
||
|
КПП |
Выбрать при условии t001z-BUKRS=BSEG-BUKRS t001z-PARTY=‘SAPR10’ Выбрать запись t001z-paval «КПП»=t001z-paval (Значение параметра) |
||
|
Налоговый орган (код) |
«КодНалОрг»=J_3RF_TP_CC_PROV-tax_office |
||
|
Отчетный год |
«Год»=«Год» селекционного экрана |
||
|
Место учета (код) |
«МестУчКод»= J_3RF_TP_CC_PROV-COCAT (Код категории компании)| |
||
|
Код ОКАТО |
«ОКАТО»= J_3RF_TP_CC_PROV-okato (Код ОКАТО) |
||
|
Код ОКВЭД |
Выбрать при условии t001z-BUKRS=BSEG-BUKRS t001z-PARTY=‘SAPR12’ Выбрать запись t001z-paval «КодОКВЭД»=t001z-paval (Значение параметра) |
||
|
Форма реорганизации, ликвидации (код) |
«КодЛикв»= J_3RF_TP_CC_PROV-LIQC (Код ликвидации компании) |
||
|
ИНН/КПП реорганизованной организации |
«ИНН»= J_3RF_TP_CC_PROV-REORG_INN «КПП»= J_3RF_TP_CC_PROV-REORG_KPP (ИНН реорганизованной компании, КПП реорганизованной компании) |
||
|
Номер контактного телефона |
«Тел»=telnr_long |
||
|
|
|||
Если хотите прочитать статью полностью и оставить свои комментарии присоединяйтесь к sapland
ЗарегистрироватьсяУ вас уже есть учетная запись?
Войти
Обсуждения
1
Комментарий от
Дмитрий Степанов
| 25 сентября 2015, 18:24
stepanovd.com/article_2013_4_tp.html